Back

StoreFront

Project Overview

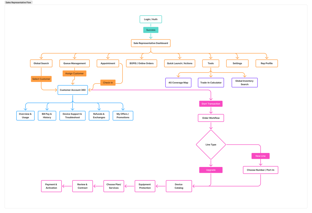
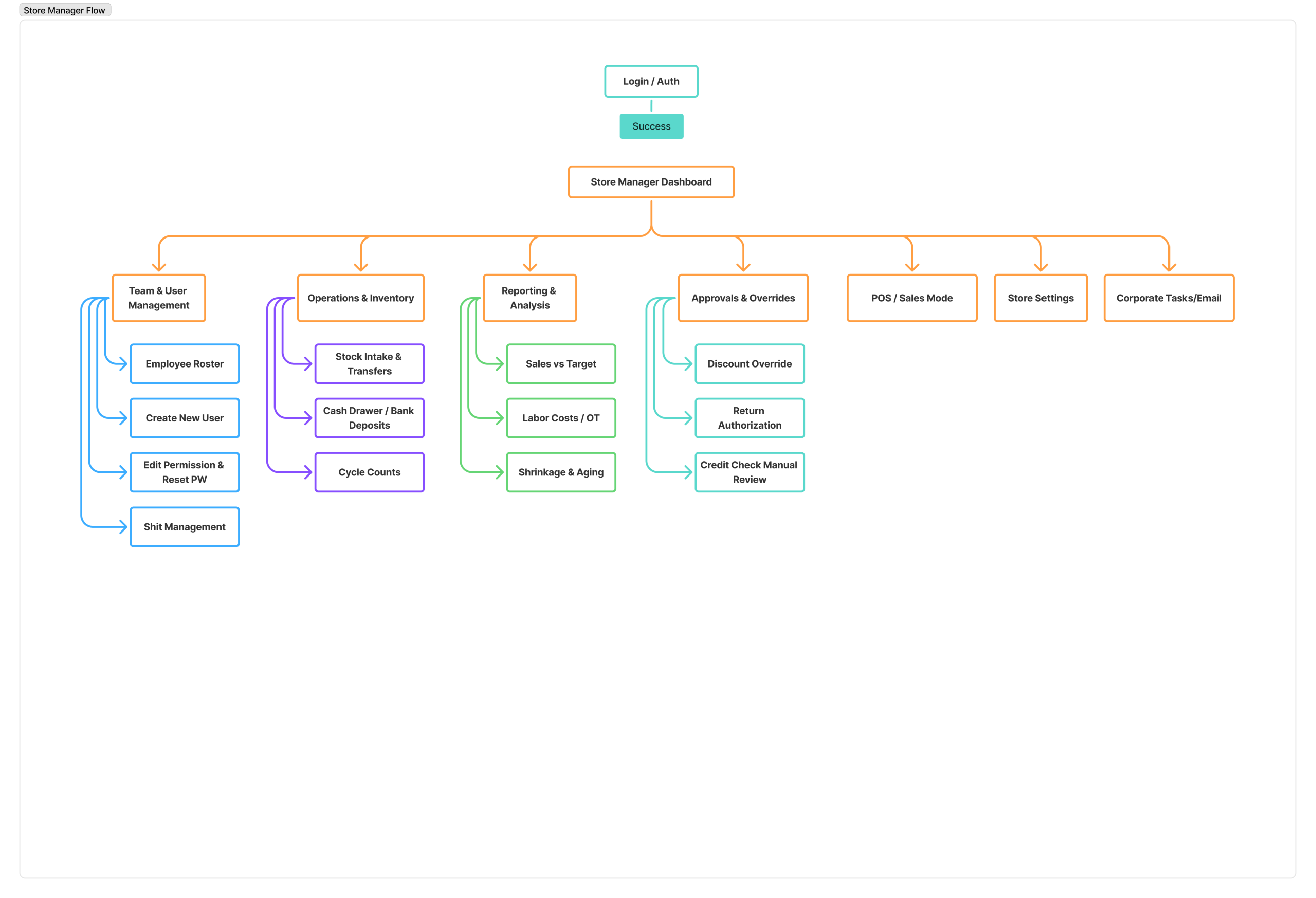
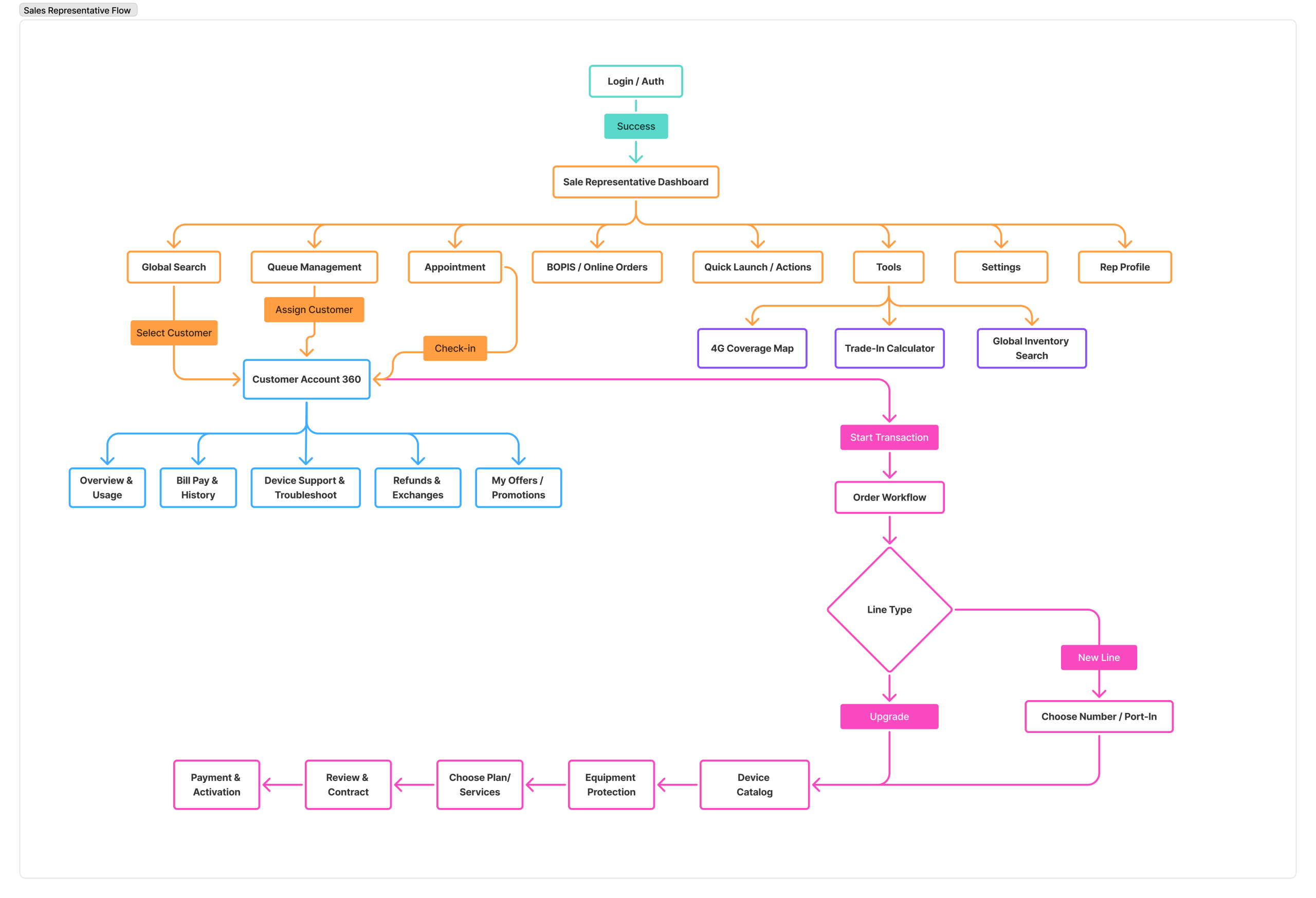
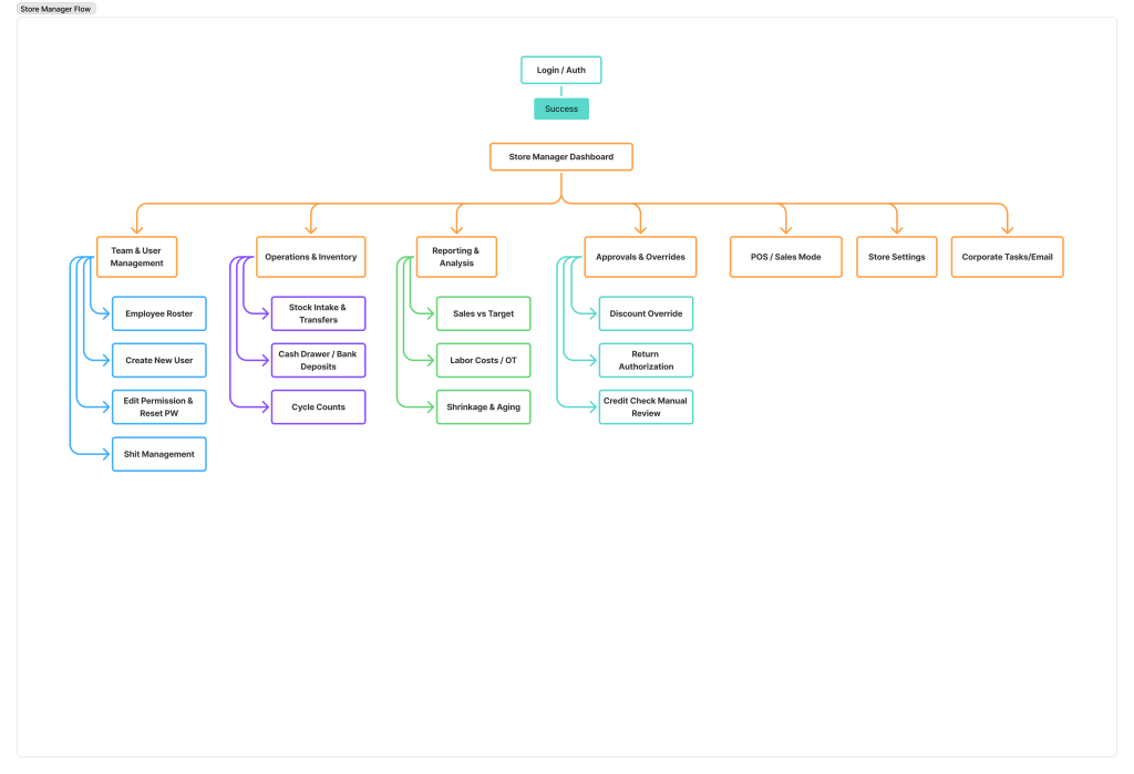
StoreFront is the essential Telecom Customer Service Application designed to empower sales representatives. It streamlines store management and provides the tools needed to efficiently support and maintain customer accounts. With features like onboarding new customers, processing bill payments, and managing plan changes, StoreFront ensures representatives can meet customer needs quickly and effectively.

Strategy

Brand Strategy, UX Strategy

Design

UI/UX Design, Art Direction

Client

Confidential

Problem Statement

The current StoreFront in-store Telecom Customer Service Application features a complex and often non-linear workflow for essential services, including bill payments, account modifications (new/additional lines), product sales, and service-specific applications (e.g., home 5G, trade-ins). This complexity leads to:
  • Increased average handling time (AHT) for retail store associates.
  • Frustration for both customers and employees due to prolonged service times and navigation errors.
  • Higher training costs and a steeper learning curve for new store personnel.

The Solution

Design and implement a simplified, intuitive, and task-based workflow within the Customer Service Application to reduce the average transaction time by 50% and improve employee satisfaction with the tool, thereby enhancing the overall in-store customer experience.

StoreFront
StoreFront
Scroll

I play a role of

Design Strategy
Problem Solution
Insights & Analytics
User Research
User Persona
Information Architecture
Empathy Mapping
Usability Testing
User Flow
Wireframe
Prototyping

My experience spans critical and complex sectors where design impact matters most: E-commerce, Telecom, IT, Banking, and specialized enterprise systems, including IVR and Pension platforms.

UX and UI Design

My design approach is rooted in solving core user and business problems. By applying the human-centered principles of Design Thinking, I craft products that don't just function—they deliver a truly delightful and intuitive user experience.

Responsive Web Design

I deliver cutting-edge website design services, focused on performance and reliability. My expertise is in crafting responsive, fast-loading, and user-friendly sites that maintain a flawless, consistent look and feel across all web browsers and devices, for clients globally.

Logo & Brand Identity

A great brand identity goes beyond recognition. It's the powerful, relatable story your audience connects with. Every touchpoint—from your logo to your business card and flyer—must cohesively tell that compelling story about your business and values.

Brochure Design

A professionally designed sales brochure is the ultimate statement of reliability and trustworthiness. As a leading flyer and brochure designer, I create impressive business collateral that's engineered to capture attention and make a powerful, lasting impression on your target audience.

Illustration & Graphic Design
I specialize in creating personalized, unique illustrations designed to immediately capture your target audience's imagination. Commissioning a design from me ensures you receive expert, tailored assets that integrate perfectly across your website, brochures, and marketing materials.
Packaging Design
I specialize in helping businesses transform their ideas into a market-ready reality. We're with you from concept to completion, offering comprehensive support every step of the way. Feel free to explore our portfolio to see the impactful packaging designs we've delivered for various clients.
Infographic
I unlock the power of infographic design and marketing strategy to help clients achieve their goals. By synthesizing complex data into digestible and shareable graphics, I research your brand and provide a visual lift that drives real business value.
Corporate Presentation
Delivering state-of-the-art corporate presentations globally. I use a distinct methodology to clearly translate your information into actionable insights—ensuring your slides drive real results.
Flyer & Poster Design
I create state-of-the-art flyers and posters that distinctly envision your brand statement. I apply innovation and creativity to provide an excellent value proposition, ensuring you effectively reach a wide audience.
E-Learning - 2D Animation
I deliver comprehensive design and 2D animation solutions. My multimedia expertise covers everything from animated short videos and educational content (stories) to corporate presentations and specialized designs like e-learning materials.
Experience

For over 25 years, I've helped companies transform their most complex visions into beautiful, intuitive, and scalable digital products. Across web and mobile platforms, I specialize in crafting user experiences that drive results.